导读:
随着城市不断的快速扩张发展,城市可用土地空间逐渐减少,土地成本持续攀升,原有工业用地土地收益率不断下降等问题的凸显,工业上楼突然就成为了一个解决工业土地短缺的热门词汇。工业上楼的内涵在从市场倒逼型产品向政府引导型产品过度过程中不断多元深化,以新一代信息技术、智能制造、机器人、工业互联网等高端制造成为工业上楼的主要客群。深圳全至科技创新园作为宝安区乃至深圳市工业上楼的典型案例,为模式创新、政策推广提供了借鉴意义。
01
02
珠三角地区凭借着与港澳毗邻的地缘优势,在改革开放以后迅速成为了世界重要的制造业基地。但随着经济的高速发展,珠三角城市工业面临着越来越严重的土地紧缺问题和产业升级挑图:深圳全至科技创新园基本信息战。深圳宝安区政府以推动工业上楼,通过在存量土地上挖掘价值潜力给出了一份自己的答案。
图:深圳全至科技创新园基本信息
1. 全至科技创新园区城市更新
深圳全至科技创新园是国内第一个工业上楼项目,由业主深圳市佳领域实业有限公司进行改造, 运营方是深圳市全至产业新城运营有限公司。项目利用城市更新的机会探索工业上楼模式,既为企业园区创造了大量的厂房,又倒逼了工业结构调整和企业转型升级,缓解了当时经济发展与用地紧张之间的矛盾。在2012 年改造之初,工业上楼只是一个概念,缺乏明确的政策指导。
全至科技创新园地处宝安区沙井街道后亭社区,前身是茅洲山工业区,占地面积近3 万平方米。原有产业能级不足,更新前园区内共有29 家企业,均为五金制品、模具销售、配件包装、塑胶生产等传统低端制造行业,企业规模偏小,缺乏核心技术和知识产权。2011 年起,茅洲山工业园改造启动,以“适应中国制造2025、工业4.0 和高端智能制造业需要的新兴产业空间”为理念进行规划、启动旧改,通过拆除重建和综合整治相结合,正式转型为全至科技创新园。园区按照“厂房+ 写字楼”复合标准建设23 层的全至科创大厦,楼层高度增至99.8 米,层高4.2 米,荷载750kg/m2,打造一个集研发办公、高端生产、生活配套于一体的产业综合体,工业空间面积也从原先的5 万平方米,拓展至15.5 万平方米。园区主导产业是机器人和智能装备,重点培育机器人、智能装备、生物医疗设备、穿戴式智能设备、物联网、移动智能终端、工业4.0 等行业。到2019 年, 园区入驻中小微科技型企业160 多家, 集聚高端人才近三千多人, 目前园区招商入驻率已达90%, 且入驻园区的智能制造产业集聚度高达85% 以上。
2. 全至科技创新园产业导入
建设科技创新平台促进产业协同。园区发起设立深圳市机器人标准检测服务平台、智能制造研究院、智能制造协同创新实验室IMC Lab、全至100创新型产业服务平台等重要产业创新平台,以“互联网+”的智慧服务模式形成科技创新产业集群,实现“产业链—供应链—服务链—创新链”四链一体的新型综合性园区生态体系。园区目前已获得国家级科技企业孵化器、深圳市特色工业园、宝安区科技桃花源、深圳市创客孵化基地、广东省科技企业加速器、沙井工业立街示范园区等荣誉称号。
园区财政支持补贴吸引产业集聚。园区内作为政府认定的科技孵化器,符合条件的企业可申请政府的无偿资助、补贴、奖励等,包括租金补贴5-20元/m2/月、科技孵化项目资助、科技孵化项目毕业奖励等,进一步提升对高端产业的吸引力。
科学规划适宜工业生产的建筑楼宇。科创大厦在建设之前即规划了科学流线,实现人车分流、人货分流, 配置大型全天候卸货平台,实现高效垂直运输。大厦配备多台大型载重客梯,方便楼内企业运送设备仪器、材料产品等, 满足各种大型研发、生产设备需求。
生活配套设施完善保障发展环境。园区包括一栋23层科创大厦(“工业上楼”模式主体)、3栋5层研发办公楼、1栋人才公寓、1栋综合配套楼, 配有会议中心、美术馆、员工食堂、咖啡店、书吧、篮球场、商业街、人才公寓等配套设施。
03
政府引导,加快城市更新向立体式开发转变。在2016 年2 月深圳出台《关于支持企业提升竞争力的若干措施》,提出研究划定产业区块控制线,确保中长期内全市工业用地总规模不低于270平方公里,占城市建设用地比重不低于30%。作为政策实践的执行者,宝安区在2016年7月出台了《深圳市宝安区工业控制线管理办法(试行)》,其中首次明确提出设置“工业红线”和“工业蓝线”的办法,为该区划定约为75平方公里的工业控制线。红线是保障该区长远发展而划定的工业用地底线,蓝线则是保障工业用地总规模而划定的可稳步转型的工业用地引导线。也正是基于深圳市和宝安区对产业空间的政策引导,拓展工业用地的垂直发展成为了城市更新的重要路径。宝安区利用全至科技创新园打造“工业上楼”样本,通过本地内部挖掘实现土地集约、节约,利用工业上楼等模式保障工业用地。
政策指引,环境更新带动园区产业转型升级。对于园区形象、单位产值等诉求,地方政府约束了工业上楼产品的打造。进入园区的企业需要匹配园区产业能级,能满足适宜工业上楼发展的特性。入驻企业主要可分为三大类。一是传统工业中的轻工业与中小型制造业,如轻型机械制造、纺织、服装、食品、印刷等;二是以新一代信息技术为代表的新型制造业,包括半导体、精密仪器、无线电、机电加工、微电子通讯、新能源、新材料研发等;三是研发中试功能与服务业。对于全至科技创新园,在招商引资过程中以工业互联网、智能装备及机器人、物联网、大数据产业为中心,定位为智能制造园区,仅接受拥有自主知识产权、自主研发能力的制造业企业入驻,对企业提出了更高的要求。而对于原先茅洲山工业园的企业,全至科技创新园的更新倒逼企业进行自身的转型升级,将生产噪音较大、污染较大的设备迁移,保留原有的试验、测量等小型生产,优化改造企业生产流程,满足科创大厦对企业的要求。
配套保障,打通生产、研发融合的边线界定。全至科技创新园在建设之初就规划了适宜企业生产空间,充分保障货物运输及室内生产、堆放需求。在楼宇内的空间布局上,既有能满足企业做前段研发和办公的区域,又有后端的生产车间,满足企业做前段研发和办公的区域,又有后端的生产车间,满足高端制造企业研发生产一体化的需求。园区打造产业所需的科创服务平台,支持机器人和智能装备产业发展。园区配套完善的生活保障,人才公寓、健身场所、美术馆、商业街区等满足人才的生活需求,有利于企业对于人才的吸引和入驻。
04
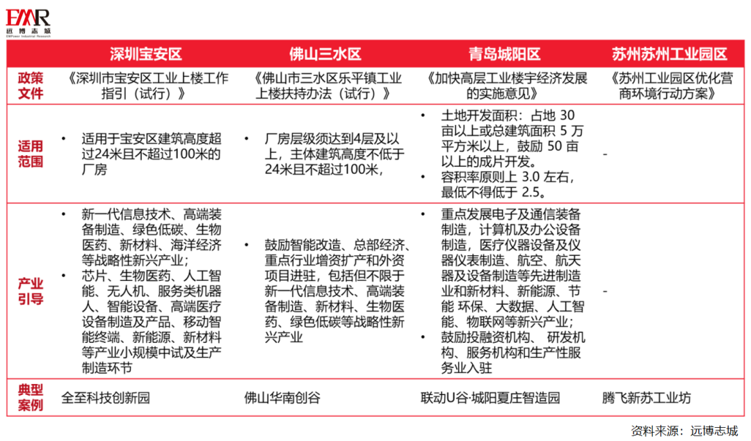
从政策层面上,工业上楼是一种市场倒逼催生产品,宝安科技创新园工业上楼建设在2012年,而第一份工业上楼相关政策是2018年佛山市三水区出台的,产业园区基于自身发展需求探索自我更新转型模式。
图:工业上楼政策推广
1. 佛山市三水区
2. 深圳市宝安区
2019年11月,深圳宝安区印发《深圳市宝安区工业上楼工作指引(试行)》为工业上楼提供了具体的操作细则。宝安区是深圳市内工业重区,区内厂房多建于上世纪8、90年代,厂房空间与功能难以满足高度产业、企业生产研发的需求。宝安区《指引》中将工业上楼定义为“建筑高度超过24米且不超过100米的高层厂房”。政策明确进驻产业类型,通过研究符合宝安区产业导向且适宜在高层厂房中生产的产业,支持鼓励新一代信息技术、高端装备制造、绿色低碳、生物医药、新材料、海洋经济等在《深圳市产业结构调整优化和产业导向目录(2016)》,和宝安区优势传统制造业以及产业链关键、核心、缺失环节的产业等的小规模中试及生产制造环节。
3. 青岛市城阳区
2018 年5 月,青岛城阳区发布《加快高层工业楼宇经济发展的实施意见》,在全省范围内率先提出工业上楼,同年,引进了高层工业楼宇项目——联东U 谷·夏庄智造园。城阳区重点支持电子及通信设备制造、计算机及办公设备制造、医疗仪器设备及仪器仪表制造、航空航天器及这被制造等先进制造业和新材料、新能源、节能环保、大数据、人工智能、物联网等新兴产业;同时,鼓励投融资机构、研发机构、服务机构和生产性服务业入驻。文件中对工业上楼要求是“占地30 亩以上,或总建筑面积5 万平方米以上,鼓励50 亩以上的成片开发,容积率原则上3.0 左右,最低不得低于2.5”,同时在政策上明确了工业上楼的开发运营投资主体、开发建设基本要求、自持比例及分割转让等要求。政策方面,《意见》配套了12 条专项政策,包括工业综合体基础设施配套费减免、分割转让发生的区级贡献返还、工业综合体每亩经济贡献达到一定数额给予一次性等额奖励等。
4. 苏州市苏州工业园区
同年9月苏州工业园区发布了《苏州工业园区优化营商环境行动方案》,在行动方案的第9条中也明确提出了要“提高用房用地效率。鼓励地下(地上)空间开发,最大限度提高土地节约集约利用水平。鼓励工业上楼,提高产业用地容积率”。
图:工业上楼项目案例
05
在产业转型升级过程中, 工业上楼是一场先行先试的变革, 不仅成功化解了经济与土地之间的发展矛盾, 更是从产业结构和发展模式上推动了转型升级。
从产业结构上,工业上楼推动了新兴产业加速集聚。新一代信息技术、人工智能、物联网、机器人等新兴产业更适宜利用工业上楼的空间,企业的研发、设计、生产等各环节不再受限制于空间,可满足企业一体化运营管理。通过招商引导,工业上楼楼宇能够形成密度更高的产业集聚,在一栋楼宇的垂直空间中即可形成产业链上下游,更大力度的发挥产业协同效应。
从生产模式上,工业上楼推动企业向智能化数字化转型。工业上楼是一个生产空间从平面向立体转化的过程,在机器代人、工业互联网等新技术推动生产工艺和流程发展巨大改变的背景下,政府和企业对于智能型工厂的要求和需求越来越高。高端制造产业发展本身对生产智能化、数字化就有更高的标准,工业上楼楼宇在建设上就有配套智能化、数字化发展优势。而“摩天工厂”的建设改变了原有制造业园区的环境,倒逼传统制造企业为适应园区建设加快转型升级步伐。
从产品推广上,粤港澳大湾区的应用带动沿海及内陆城市逐步适应。工业上楼从深圳、东莞、佛山等地的广泛推广,逐步带动了长三角、环渤海等地工业城市的复制借鉴。依托产业转移和工业制造发展的内陆城市,工业上楼或将成为其未来转型升级的助推器。以工业上楼的模式创新从供给侧推动了土地与空间要素的改革,带动更广范围的产业领域供给侧改革,发挥改革的乘数效应,构建具有优势的产业生态圈。










官方微博