导读:
“十四五”以来,多地提出建设科技城的规划,以实现地方创新发展与产业转型升级。科技城作为科技园区的升级版,是科创要素聚集与创新型企业培育的载体,其发展有自身的规律与要求,从早期的科教科创资源驱动,到创新型企业驱动,科技城必须找准自身发展动能。科技园区诞生于工业化中后期,传统制造业带来的产业链上下游分工,让科技研发、检验检测等环节分离,同时,知识密集型和创新依赖型行业逐步成为经济发展重点,信息技术、生物医药、新材料等新兴产业快速发展。结合国际国内科技城的发展经验来看,找准自身核心职能与定位是首要任务,其次是抓好创新型产业,对接并服务好科技创新市场的需求,避免定位过高、求大求全、过分超前建设。
01
国家战略在科技城中的承载意义重大。2000年9月,国家层面明确提出建设绵阳科技城,使得绵阳科技城成为第一个国家层面的科技城。2001年7月,国务院正式批复《绵阳科技城发展纲要》,让以军工业和三线建设为特色的绵阳市在全国科技创新、军民融合和科技体制改革方面,走在全国前列。目前绵阳已经集聚了18家国家级科研院所,建立了大型科学仪器共享平台,并开展国家两用技技术交易中心、深化科技金融结合试点等工作。
科创资源密集城市引领科技城建设。国家众多一二线城市,依托高新区和自主创新示范区,纷纷提出了建设科技城、科学城的设想和规划,比较知名的诸如上海张江科学城、上海临港科技城、中关村科学城、怀柔科学城、北京未来科技城、武汉未来科技城、武汉东湖科学城等。这类科技城建设,往往依托自身丰富的科教资源、科研资源等支撑,联动发展新兴产业,构建“科教&科研+ 科创”的多元业态,形成集聚效应。
“十二五”以来,很多城市跟进科技城建设,各地都把科技城建设作为创新型城市建设的抓手,其中有省会城市的沈阳浑南科技城、杭州钱塘科学城等,地级市及以下的有无锡梁溪科技成、江阴霞客湾科技城、赣南未来科技城、三亚崖州湾科技城等,这些科技城项目规划面积动辄几十平方公里,科技城建设大有燎原之势。
国内科技城建设的规模、模式与路径究竟如何把握?科技城发展具备一般规律性,其成功要素也可通过已有科技城建设略窥一二。
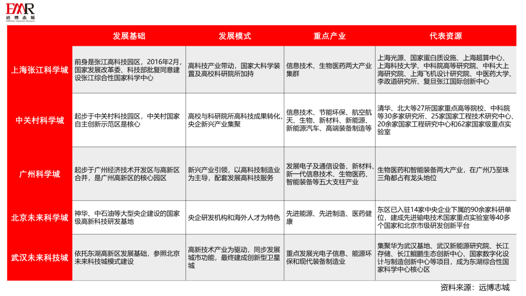
表:国内代表科技城建设情况梳理
02
科技城在发达国际和地区是发展比较成熟的模式,比较有代表性的包括日本筑波科学城、波士顿剑桥科学城、台湾新竹科学园。
1. 日本筑波:东京郊外的“风景区+ 科创区+ 新都市”
图:筑波科学城(图片现场拍摄于2019年12月)
2019年底,我们带队赴日本筑波科学城考察交流,现场感受了科学城的独特魅力。从区位交通上来说,筑波科学城是比较偏远的一个片区,离东京(秋叶原)东北约50公里处,乘坐筑波快线过去也要40~50分钟。不过整个科学城的干净、优美还是让人印象深刻。
科学城内包括筑波大学在内有3所大学,超过18000名的大学生和研究生在读,另有国立试验研究机构300多个,科学城内拥有6个诺贝尔物理学、化学奖得主。1985年,世博会成功举办极大地提升筑波国际知名度,也推动了城市功能的完善。除了筑波站商业综合体、永旺商城(筑波购物中心)等商业设施之外,筑波博览中心成为筑波纪念世博会的重要名片,也是当地科普展示交流的重要场所。
总体来看,筑波科学城围绕科教研发、人才培养、城市服务等功能,布局了相关科研院所和高校,形成了一定的规模带动,但高新技术企业发展不足,尤其是创业氛围不够,制约了科学城的规模与影响力。
2. 台湾新竹:亚洲“大学科学园”的成功样板
新竹科学园作为亚洲科学园区建设的鼻祖,在国际上也是顶流明星园区。园区内既有知名的台湾交通大学、台湾清华大学,也有中央大学理学院、中原理工学院、中华工学院、中正理工学院、中山科学研究院等本地院校。
图:新竹科学园景象(图片现场拍摄于2013 年1月)
更值得一提的是,园区也是全球排名靠前的半导体企业扎堆,台积电、联华电子 (UMC)、力晶半导体、旺宏 (MXIC)、华邦电子 (Winbond)、联发科(MTK)等,在全球行业影响力极大。此外,新竹科学园也是台湾地区科技资本、科技人员持股比例最高的片区,年轻人在园区就业非常便利。新竹科学园区所在的新竹市,成为人口流入最突出的城市,在台湾少子化的今天,其生育率引领台湾全岛。
新竹科学园充分体现了高校、科研、创新文化、创新产业共荣共生的生态体系,尤其是对接国际的创新型产业集群,联动科学园区内的研究机构,形成了片区发展良性互动,成为台湾地区参与全球竞争的引擎。
3. 国内的“大学科技城",也是创新城市发展的模范生
深圳:大运深港国际科技城,是国内科技城阵营中新晋的一个独特存在。作为一线城市中高校资源比较欠缺的城市,深圳把异地合作办学放到了首位。在先后引进清华大学、北京大学、哈工大的基础上,大运深港国际科教城把粤港合作、国际合作两个领域作为发力点,引进香港中文大学、北理莫斯科大学、多所国内外知名高校合作办学,打破本地人才输出短板以解决源头创新。在高校建设导入同时,大运深港国际科教城打造了若干了新产业发展载体,包括龙岗天安数码城、大运软件小镇、启迪协信科技园、深港国际中心,加上大运中心体育馆这样的龙头项目,使得片区形成了高校、产业园、公共场馆、生态公园等系统化生态体系,片区活力氛围对于人的成长至关重要。
图:香港中文大学(深圳)景象(图片来源于官网)
上海:紫竹科学园,一个凭借一己之力把上海闵行推向全球高度的园区。从2002年起步对标台湾新竹科学园,在最初上海交通大学、华东师范大学两所大学新校区建设,到目前建成大学校区- 研发园区- 国际社区这样的高品质大学科学城,紫竹科学园只用了不到20年。紫竹科学园地处上海南翼申嘉湖高速外,距离上海市中心直线距离23公里,地理位置没有成为片区发展的短板。相反,通过上海交大、华师大两所高校的强力带动,加上园区产业高位导入,目前园区凭借不到8000亩的产业用地和7000亩的高校用地,成为上海高新产业集聚、创新创业人才扎堆的片区,园区集成电路与软件研发、新材料、生命科学、新能源、航空航天等产业在全市都具有一定的显示度。大家看看紫竹科学园所在小区的房价,就可以判断下这个区域的人气和号召力!
图:紫竹科学园周边房价
03
1. 科技城定位与城市能级相匹配
各地推进科技城建设,必须着眼于城市自身的能级与资源禀赋,做到科技城与城市发展能级相适配,避免求大求全。
一是,合理控制科技城科技研发要素投入规模、创新产业发展规模。对于三亚崖州湾科技城、赣南未来科技城这类地级城市,建设科技城必须充分考虑城市科教水平、科研强度、科创密度等发展现实,从资源导向出发定义科技城的合理规模与开发节奏。
二是,抓好科技城核心驱动引擎和关键性职能。四川宜宾临港开发区在建设“大学城”、“科创城”过程中,把高等教育提升作为关键抓手,通过导入省内外本科院校、研究生院等提升科研要素支撑和人才密度。此外,科技城建设也要立足城市关键性职能担当,从城市科教人才、科技创新、城市服务、产业集聚等角度,找到科技城在城市中功能角色和高能级要素支撑。
三是,合理控制科技城建设用地规模,确保科技城的发展品质。避免因城市拆迁安置资金过大降低开发品质,导致区域软环境降低。
2、科技城的目标与产业发展相关联
地方科技城的发展目标定义,必须突出与本地产业发展的产业链及创新链联动。台湾新竹科学园、上海紫竹科学园等,都比较突出高校专业、研发机构与高新技术产业之间的联动性,确保科研、科创之间的有机联动。
一是要主动对接本地产业链提升。针对地方农业现代化、工业转型化发展阶段与诉求,注重研发型机构、创新型企业等平台搭建,深圳大运国际科技城的建设充分结合深圳本地制造业转型升级阶段,对于推动深圳新兴产业发展和科技人才培养起到了较好的助推作用。
二是合理承接市外新兴产业。科技城导入外来新兴产业,必须充分考虑产业成熟度与本地资源要素的关联性,从区域产业链分工视角审视产业发展的必要性和可能性。在承接深圳电子信息产业转移过程中,松山湖科学城将片区的土地、生态等优势与高新技术企业发展的需求做了充分对接,此外本地的加工制造产业链也是落地的重要保障。
3、科技城建设的要素投入与市场需求相符合
科技城建设过程中,相关科技研发、创新平台、人才等领域的要素投入,务必与市场需求紧密结合起来,避免投入与需求脱节。对于大多数科技城发展来讲,遵从市场规律与经济上的可行性是必然选择,在创新投入、研发机构设立等方面,将企业需求作为首要因素来考虑。把创新资源投入到大学、科研机构的实验室,产生一些以专利等知识产权为表现形式的成果,对于创新产业带动的局限很明显。据调研,深圳科技公司97%都是通过需求导向模式开展创新,极少有成果转化的方式。因此,科技城政府相关的科技创新的资源配置和政策设计的逻辑框架,必须面向市场、服务市场。










官方微博